|
OpenBIC
OpenSource Bridge-IC
|


Go to the source code of this file.
Classes | |
| struct | clock_compnt_mapping |
| struct | temp_mapping_sensor |
| struct | temp_threshold_mapping_sensor |
| struct | thermaltrip_user_settings_struct |
| struct | temp_threshold_user_settings_struct |
Macros | |
| #define | VR_MUTEX_LOCK_TIMEOUT_MS 1000 |
| #define | TEMP_THRESHOLD_USER_SETTINGS_OFFSET 0x8100 |
| #define | VR_VOUT_USER_SETTINGS_OFFSET 0x8000 |
| #define | ALERT_LEVEL_USER_SETTINGS_OFFSET 0x8200 |
| #define | DELAY_PCIE_PERST_USER_SETTINGS_OFFSET 0x8300 |
| #define | BOOTSTRAP_USER_SETTINGS_OFFSET 0x8400 |
| #define | THERMALTRIP_USER_SETTINGS_OFFSET 0x8500 |
| #define | THROTTLE_USER_SETTINGS_OFFSET 0x8600 |
| #define | DELAY_ASIC_RST_USER_SETTINGS_OFFSET 0x8700 |
| #define | DELAY_MODULE_PG_USER_SETTINGS_OFFSET 0x8800 |
| #define | HAMSA_AVDD_PCIE_VOUT_USER_SETTINGS_OFFSET 0x8900 |
| #define | CPLD_THROTTLE_SWITCH_ADDR 0x25 |
| #define | CPLD_THERMALTRIP_SWITCH_ADDR 0x3A |
| #define | CLK_BUF_U87_ADDR (0xD8 >> 1) |
| #define | CLK_BUF_U88_ADDR (0xDE >> 1) |
Typedefs | |
| typedef struct clock_compnt_mapping | clock_compnt_mapping |
| typedef struct temp_mapping_sensor | temp_mapping_sensor |
| typedef struct temp_threshold_mapping_sensor | temp_threshold_mapping_sensor |
| typedef struct thermaltrip_user_settings_struct | thermaltrip_user_settings_struct |
| typedef struct temp_threshold_user_settings_struct | temp_threshold_user_settings_struct |
Variables | |
| temp_mapping_sensor | temp_index_table [TEMP_INDEX_MAX] |
| temp_threshold_user_settings_struct | temp_threshold_user_settings |
| #define ALERT_LEVEL_USER_SETTINGS_OFFSET 0x8200 |
| #define BOOTSTRAP_USER_SETTINGS_OFFSET 0x8400 |
| #define CLK_BUF_U87_ADDR (0xD8 >> 1) |
| #define CLK_BUF_U88_ADDR (0xDE >> 1) |
| #define CPLD_THERMALTRIP_SWITCH_ADDR 0x3A |
| #define CPLD_THROTTLE_SWITCH_ADDR 0x25 |
| #define DELAY_ASIC_RST_USER_SETTINGS_OFFSET 0x8700 |
| #define DELAY_MODULE_PG_USER_SETTINGS_OFFSET 0x8800 |
| #define DELAY_PCIE_PERST_USER_SETTINGS_OFFSET 0x8300 |
| #define HAMSA_AVDD_PCIE_VOUT_USER_SETTINGS_OFFSET 0x8900 |
| #define TEMP_THRESHOLD_USER_SETTINGS_OFFSET 0x8100 |
| #define THERMALTRIP_USER_SETTINGS_OFFSET 0x8500 |
| #define THROTTLE_USER_SETTINGS_OFFSET 0x8600 |
| #define VR_MUTEX_LOCK_TIMEOUT_MS 1000 |
| #define VR_VOUT_USER_SETTINGS_OFFSET 0x8000 |
| typedef struct clock_compnt_mapping clock_compnt_mapping |
| typedef struct temp_mapping_sensor temp_mapping_sensor |
| typedef struct temp_threshold_mapping_sensor temp_threshold_mapping_sensor |
| typedef struct thermaltrip_user_settings_struct thermaltrip_user_settings_struct |
| enum CLOCK_BUFF_COMPONENT |
| enum PLAT_TEMP_INDEX_E |
| int get_alert_level_info | ( | bool * | is_assert, |
| int32_t * | default_value, | ||
| int32_t * | setting_value | ||
| ) |

| bool get_average_power | ( | uint8_t | rail, |
| uint32_t * | milliwatt | ||
| ) |
| bool get_plat_temp_threshold | ( | uint8_t | temp_index_threshold_type, |
| int32_t * | millidegree_celsius | ||
| ) |

| bool get_temp_index_threshold_type_name | ( | uint8_t | type, |
| uint8_t ** | name | ||
| ) |
| bool get_temp_sensor_rail_enum | ( | uint8_t * | name, |
| uint8_t * | num | ||
| ) |
| bool get_temp_sensor_rail_name | ( | uint8_t | rail, |
| uint8_t ** | name | ||
| ) |
| bool get_temp_threshold_type_enum | ( | uint8_t * | name, |
| uint8_t * | num | ||
| ) |
| int get_user_settings_alert_level_from_eeprom | ( | void * | user_settings, |
| uint8_t | data_length | ||
| ) |

| bool get_user_settings_delay_asic_rst_from_eeprom | ( | void * | user_settings, |
| uint8_t | data_length | ||
| ) |

| bool get_user_settings_delay_module_pg_from_eeprom | ( | void * | user_settings, |
| uint8_t | data_length | ||
| ) |

| bool get_user_settings_delay_pcie_perst_from_eeprom | ( | void * | user_settings, |
| uint8_t | data_length | ||
| ) |

| bool get_user_settings_hamsa_avdd_pcie_from_eeprom | ( | void * | user_settings, |
| uint8_t | data_length | ||
| ) |

| bool get_user_settings_thermaltrip_from_eeprom | ( | void * | thermaltrip_user_settings, |
| uint8_t | data_length | ||
| ) |

| bool get_user_settings_throttle_from_eeprom | ( | void * | user_settings, |
| uint8_t | data_length | ||
| ) |

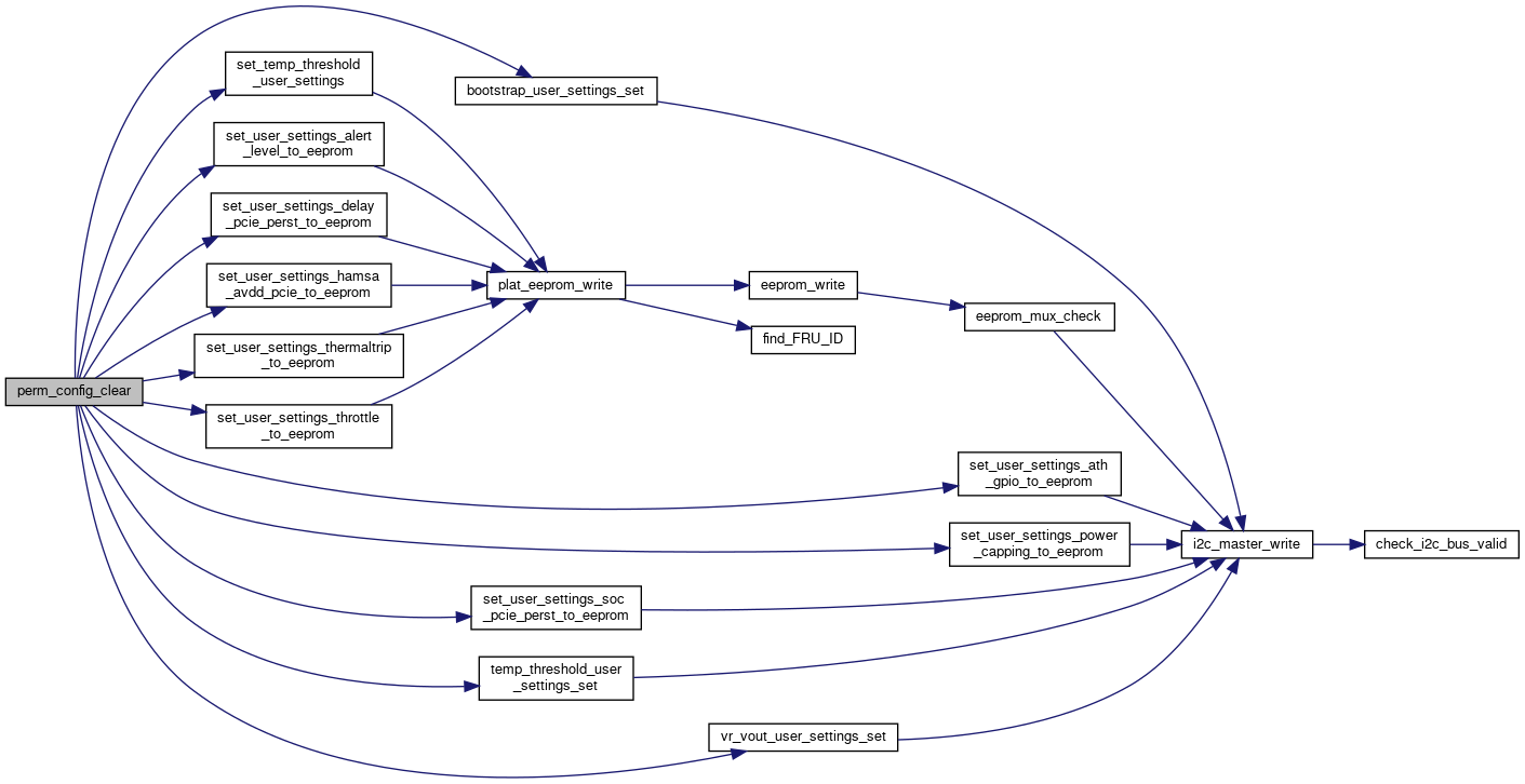
| bool perm_config_clear | ( | ) |

| bool plat_clear_temp_status | ( | uint8_t | rail | ) |

| bool plat_get_temp_status | ( | uint8_t | rail, |
| uint8_t * | temp_status | ||
| ) |

| bool post_vr_read | ( | sensor_cfg * | cfg, |
| void * | args, | ||
| int *const | reading | ||
| ) |
| int power_level_send_event | ( | bool | is_assert, |
| int | ubc1_current, | ||
| int | ubc2_current | ||
| ) |
| void pwr_level_mutex_init | ( | void | ) |
| void set_alert_level_to_default_or_user_setting | ( | bool | is_default, |
| int32_t | user_setting | ||
| ) |

| void set_clock_u87_u88_lphcsl_amp_ctrl_to_1v | ( | ) |

| bool set_plat_temp_threshold | ( | uint8_t | temp_index_threshold_type, |
| uint32_t * | millidegree_celsius, | ||
| bool | is_default, | ||
| bool | is_perm | ||
| ) |

| bool set_thermaltrip_user_settings | ( | bool | thermaltrip_enable, |
| bool | is_perm | ||
| ) |

| void set_uart_power_event_is_enable | ( | bool | is_enable | ) |
| int set_user_settings_alert_level_to_eeprom | ( | void * | user_settings, |
| uint8_t | data_length | ||
| ) |

| bool set_user_settings_delay_asic_rst_to_eeprom | ( | void * | user_settings, |
| uint8_t | data_length | ||
| ) |

| bool set_user_settings_delay_module_pg_to_eeprom | ( | void * | user_settings, |
| uint8_t | data_length | ||
| ) |

| bool set_user_settings_delay_pcie_perst_to_eeprom | ( | void * | user_settings, |
| uint8_t | data_length, | ||
| uint8_t | user_settings_offset | ||
| ) |

| bool set_user_settings_hamsa_avdd_pcie_to_eeprom | ( | void * | user_settings, |
| uint8_t | data_length | ||
| ) |

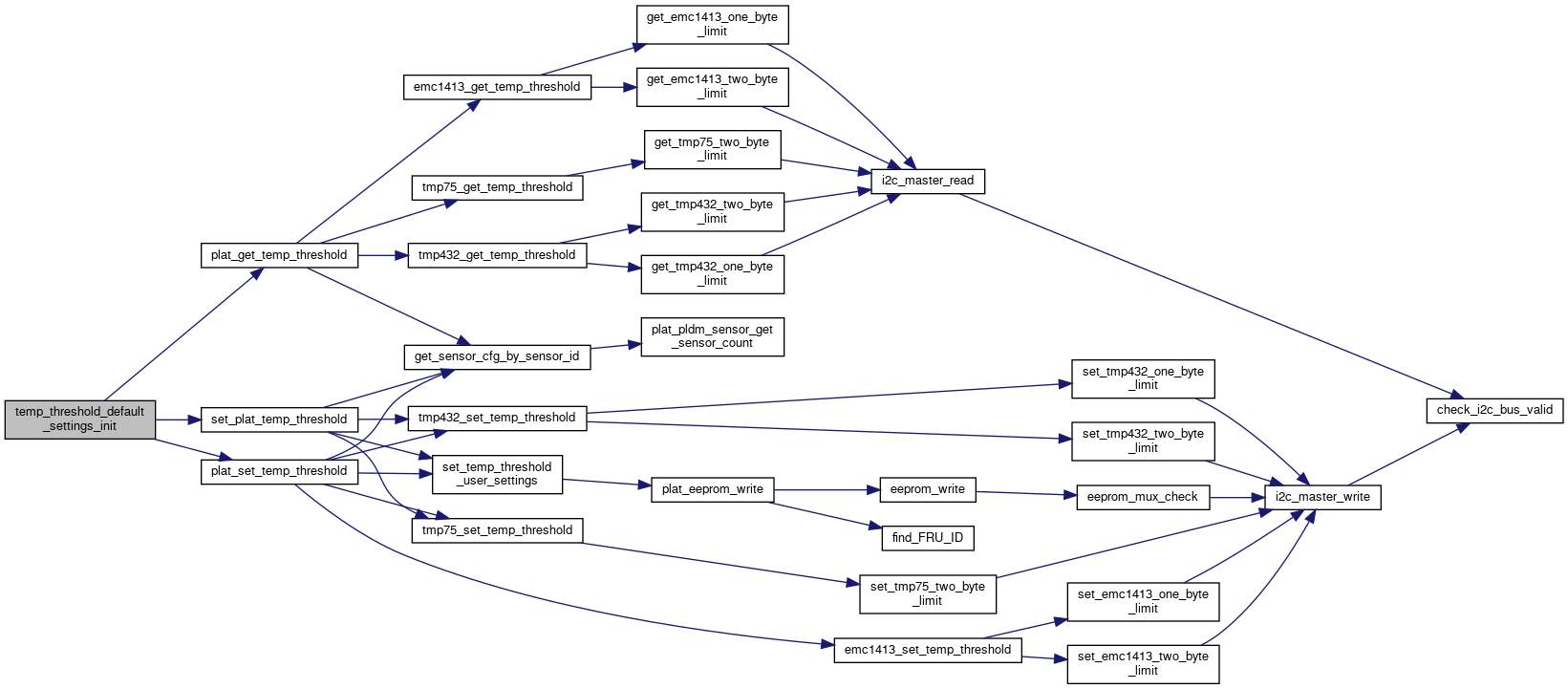
| bool temp_threshold_default_settings_init | ( | void | ) |

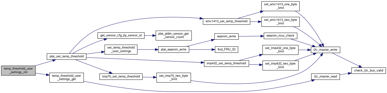
| bool temp_threshold_user_settings_init | ( | void | ) |

| bool ubc_vr_rail_enum_get | ( | uint8_t * | name, |
| uint8_t * | num | ||
| ) |
| bool ubc_vr_rail_name_get | ( | uint8_t | rail, |
| uint8_t ** | name | ||
| ) |
| void user_settings_init | ( | void | ) |
|
extern |
|
extern |