|
OpenBIC
OpenSource Bridge-IC
|
#include "plat_cpld.h"#include "libutil.h"#include "plat_i2c.h"#include "plat_util.h"#include "plat_gpio.h"#include "plat_log.h"#include "plat_hook.h"#include "plat_event.h"#include "plat_kernel_obj.h"#include "plat_led.h"#include <logging/log.h>
Classes | |
| struct | _vr_error_callback_info_ |
Macros | |
| #define | CPLD_ADDR (0x4C >> 1) |
| #define | I2C_BUS_CPLD I2C_BUS11 |
| #define | POLLING_CPLD_STACK_SIZE 2048 |
| #define | CHECK_ALL_BITS 0xFF |
| #define | CHECK_BITS_6 0x40 |
| #define | CHECK_BITS_678 0xE0 |
| #define | CHECK_BITS_78 0xC0 |
| #define | CHECK_BITS_8 0x80 |
Typedefs | |
| typedef struct _vr_error_callback_info_ | vr_error_callback_info |
Functions | |
| LOG_MODULE_REGISTER (plat_cpld) | |
| bool | plat_read_cpld (uint8_t offset, uint8_t *data, uint8_t len) |
| bool | plat_write_cpld (uint8_t offset, uint8_t *data) |
| bool | set_cpld_bit (uint8_t cpld_offset, uint8_t bit, uint8_t value) |
| void | check_cpld_handler () |
| K_WORK_DELAYABLE_DEFINE (check_cpld_work, check_cpld_handler) | |
| K_THREAD_STACK_DEFINE (cpld_polling_stack, POLLING_CPLD_STACK_SIZE) | |
| bool | vr_error_callback (cpld_info *cpld_info, uint8_t *current_cpld_value) |
| void | set_cpld_polling_enable_flag (bool status) |
| bool | get_cpld_polling_enable_flag (void) |
| void | reset_error_log_states (uint8_t err_type) |
| void | get_cpld_polling_power_info (int *reading) |
| void | plat_get_pdb1_pwr_from_bmc (void) |
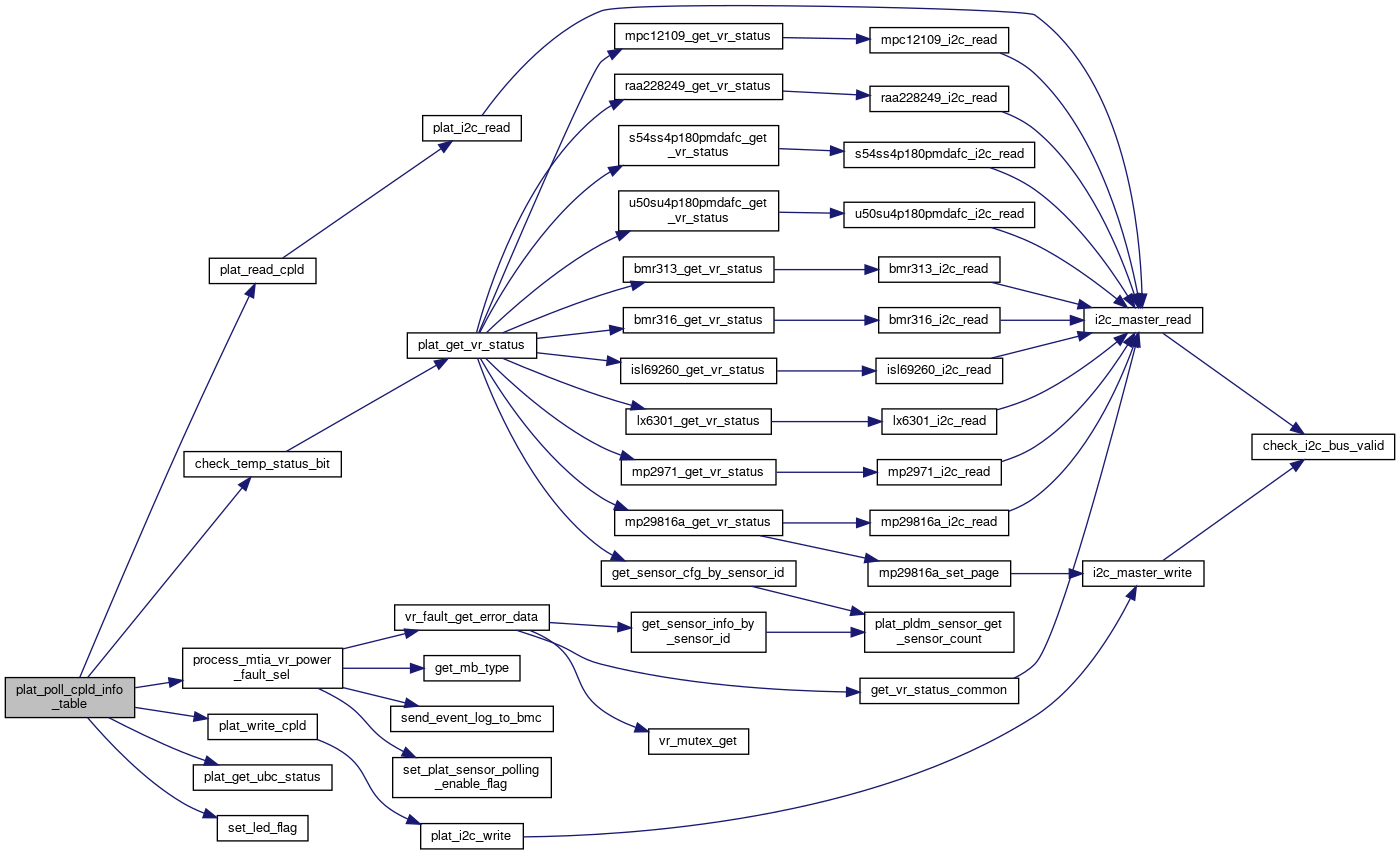
| void | plat_poll_cpld_info_table (void) |
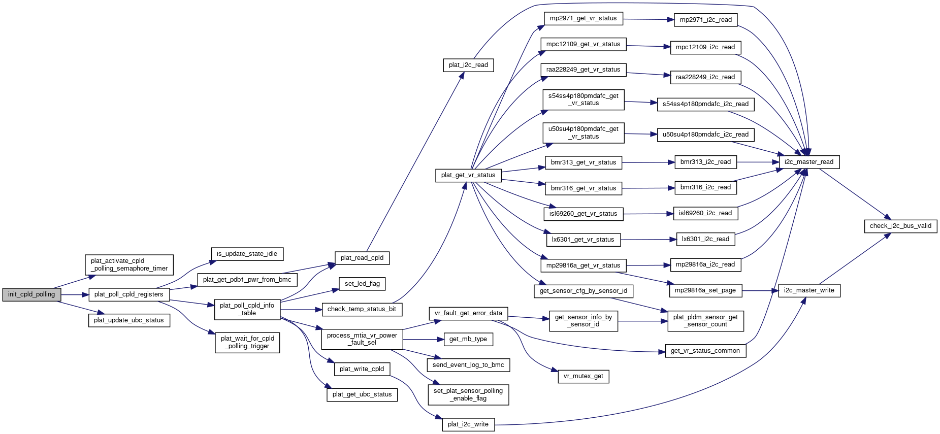
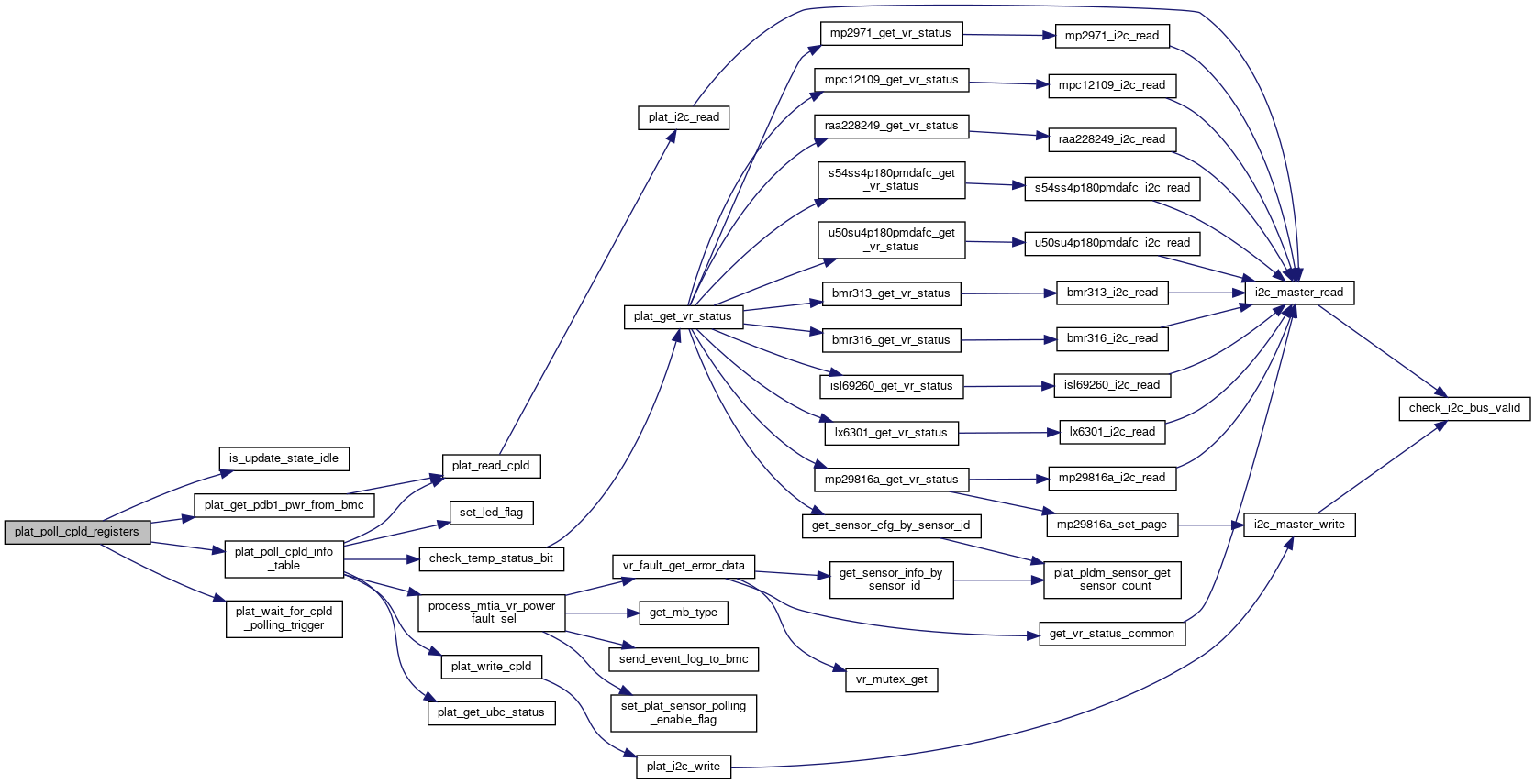
| void | plat_poll_cpld_registers () |
| void | init_cpld_polling (void) |
Variables | |
| struct k_thread | cpld_polling_thread |
| k_tid_t | cpld_polling_tid |
| cpld_info | cpld_info_table [] |
| bool | cpld_polling_enable_flag = true |
| uint16_t | power_info = 0 |
| #define CHECK_ALL_BITS 0xFF |
| #define CHECK_BITS_6 0x40 |
| #define CHECK_BITS_678 0xE0 |
| #define CHECK_BITS_78 0xC0 |
| #define CHECK_BITS_8 0x80 |
| #define CPLD_ADDR (0x4C >> 1) |
| #define I2C_BUS_CPLD I2C_BUS11 |
| #define POLLING_CPLD_STACK_SIZE 2048 |
| typedef struct _vr_error_callback_info_ vr_error_callback_info |
| void check_cpld_handler | ( | ) |

| bool get_cpld_polling_enable_flag | ( | void | ) |
| void get_cpld_polling_power_info | ( | int * | reading | ) |
| void init_cpld_polling | ( | void | ) |

| K_THREAD_STACK_DEFINE | ( | cpld_polling_stack | , |
| POLLING_CPLD_STACK_SIZE | |||
| ) |
| K_WORK_DELAYABLE_DEFINE | ( | check_cpld_work | , |
| check_cpld_handler | |||
| ) |
| LOG_MODULE_REGISTER | ( | plat_cpld | ) |
| void plat_get_pdb1_pwr_from_bmc | ( | void | ) |

| void plat_poll_cpld_info_table | ( | void | ) |

| void plat_poll_cpld_registers | ( | ) |

| bool plat_read_cpld | ( | uint8_t | offset, |
| uint8_t * | data, | ||
| uint8_t | len | ||
| ) |

| bool plat_write_cpld | ( | uint8_t | offset, |
| uint8_t * | data | ||
| ) |

| void reset_error_log_states | ( | uint8_t | err_type | ) |

| bool set_cpld_bit | ( | uint8_t | cpld_offset, |
| uint8_t | bit, | ||
| uint8_t | value | ||
| ) |

| void set_cpld_polling_enable_flag | ( | bool | status | ) |
| bool vr_error_callback | ( | cpld_info * | cpld_info, |
| uint8_t * | current_cpld_value | ||
| ) |

| cpld_info cpld_info_table[] |
| bool cpld_polling_enable_flag = true |
| struct k_thread cpld_polling_thread |
| k_tid_t cpld_polling_tid |
| uint16_t power_info = 0 |