|
OpenBIC
OpenSource Bridge-IC
|
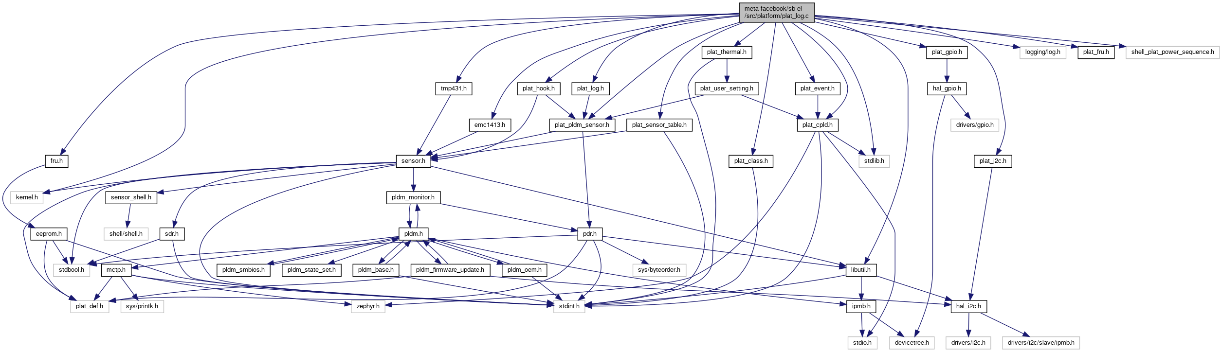
#include <kernel.h>#include <stdlib.h>#include <logging/log.h>#include <libutil.h>#include "plat_sensor_table.h"#include "fru.h"#include "plat_fru.h"#include "plat_i2c.h"#include "plat_log.h"#include "plat_cpld.h"#include "plat_hook.h"#include "plat_class.h"#include "plat_pldm_sensor.h"#include "tmp431.h"#include "emc1413.h"#include "plat_event.h"#include "plat_gpio.h"#include "shell_plat_power_sequence.h"#include "plat_thermal.h"
Classes | |
| struct | _vr_ubc_device_table_ |
| struct | vr_smbus_alrt_sensor_map |
| struct | _vr_device_match_sensor_num |
| struct | _vr_error_callback_info_ |
Macros | |
| #define | LOG_MAX_INDEX 0x0FFF |
| #define | LOG_MAX_NUM 50 |
| #define | FRU_LOG_START 0x0000 |
| #define | EEPROM_MAX_WRITE_TIME 5 |
| #define | CPLD_VR_VENDOR_TYPE_REG 0x1C |
| #define | ERROR_CODE_TYPE_SHIFT 13 |
| #define | SENSOR_NUMBER_DONT_CARE 0xFF |
Typedefs | |
| typedef struct _vr_ubc_device_table_ | vr_ubc_device_table |
| typedef struct vr_smbus_alrt_sensor_map | vr_smbus_alrt_sensor_map |
| typedef struct _vr_device_match_sensor_num | vr_device_match_sensor_num |
| typedef struct _vr_error_callback_info_ | vr_error_callback_info |
Functions | |
| LOG_MODULE_REGISTER (plat_log) | |
| void | plat_log_read (uint8_t *log_data, uint8_t cmd_size, uint16_t order) |
| void | plat_clear_log () |
| bool | vr_fault_get_error_data (uint8_t sensor_id, uint8_t *data) |
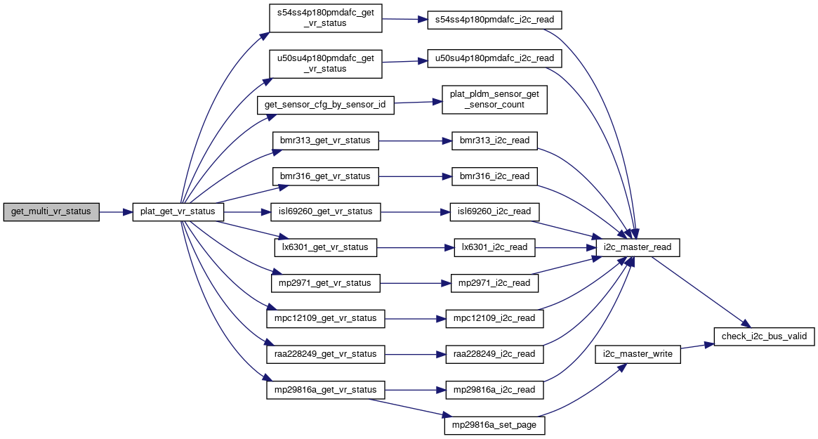
| bool | get_multi_vr_status (uint8_t alrt_index, uint8_t *data) |
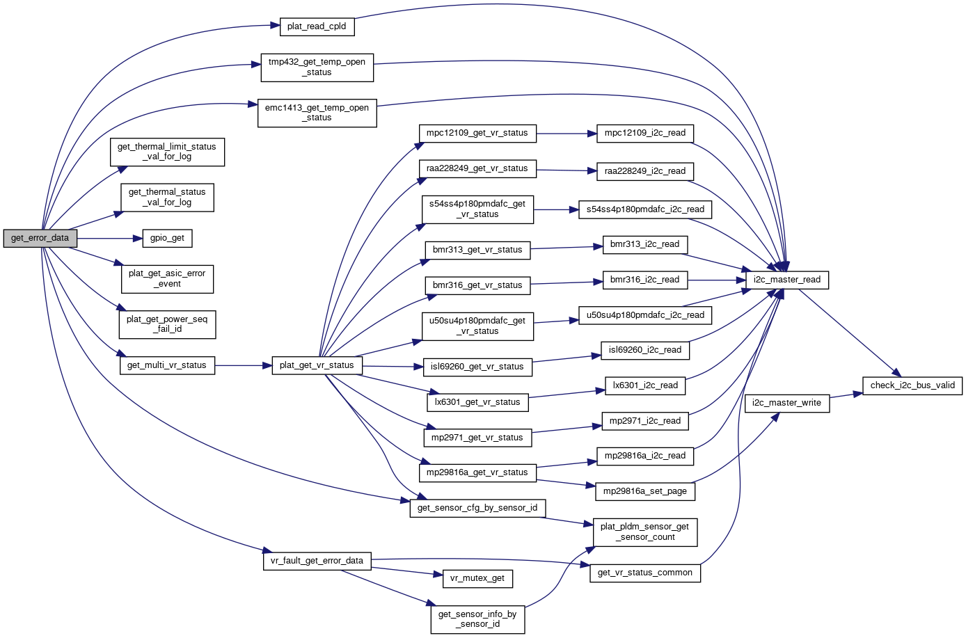
| bool | get_error_data (uint16_t error_code, uint8_t *data) |
| void | error_log_event (uint16_t error_code, bool log_status) |
| void | reset_error_log_event (uint8_t err_type) |
| uint8_t | plat_log_get_num (void) |
| void | find_last_log_position () |
| void | init_load_eeprom_log (void) |
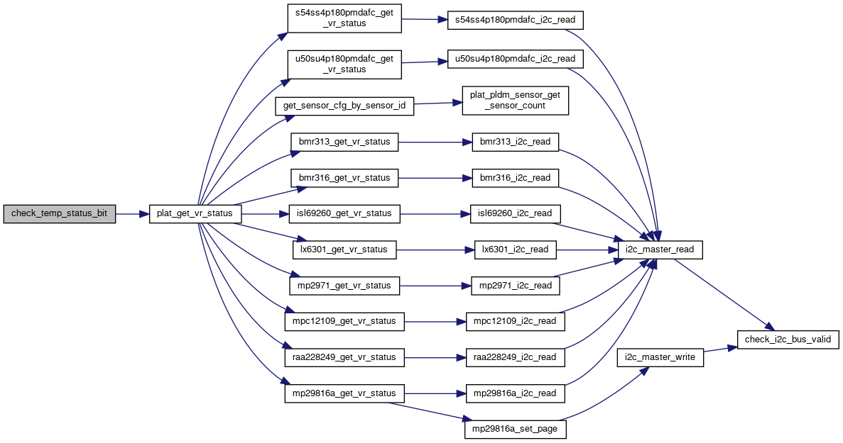
| bool | check_temp_status_bit (uint8_t bit_num) |
Variables | |
| vr_smbus_alrt_sensor_map | vr_smbus_alrt_sensor_map_table [] |
| vr_device_match_sensor_num | vr_error_fault_table [] |
| vr_error_callback_info | vr_error_callback_info_table [] |
| #define CPLD_VR_VENDOR_TYPE_REG 0x1C |
| #define EEPROM_MAX_WRITE_TIME 5 |
| #define ERROR_CODE_TYPE_SHIFT 13 |
| #define FRU_LOG_START 0x0000 |
| #define LOG_MAX_INDEX 0x0FFF |
| #define LOG_MAX_NUM 50 |
| #define SENSOR_NUMBER_DONT_CARE 0xFF |
| typedef struct _vr_device_match_sensor_num vr_device_match_sensor_num |
| typedef struct _vr_error_callback_info_ vr_error_callback_info |
| typedef struct vr_smbus_alrt_sensor_map vr_smbus_alrt_sensor_map |
| typedef struct _vr_ubc_device_table_ vr_ubc_device_table |
| bool check_temp_status_bit | ( | uint8_t | bit_num | ) |

| void error_log_event | ( | uint16_t | error_code, |
| bool | log_status | ||
| ) |
| void find_last_log_position | ( | ) |

| bool get_error_data | ( | uint16_t | error_code, |
| uint8_t * | data | ||
| ) |

| bool get_multi_vr_status | ( | uint8_t | alrt_index, |
| uint8_t * | data | ||
| ) |

| void init_load_eeprom_log | ( | void | ) |
| LOG_MODULE_REGISTER | ( | plat_log | ) |
| void plat_clear_log | ( | ) |
| uint8_t plat_log_get_num | ( | void | ) |
| void plat_log_read | ( | uint8_t * | log_data, |
| uint8_t | cmd_size, | ||
| uint16_t | order | ||
| ) |
| void reset_error_log_event | ( | uint8_t | err_type | ) |
| bool vr_fault_get_error_data | ( | uint8_t | sensor_id, |
| uint8_t * | data | ||
| ) |

| vr_error_callback_info vr_error_callback_info_table[] |
| vr_device_match_sensor_num vr_error_fault_table[] |
| vr_smbus_alrt_sensor_map vr_smbus_alrt_sensor_map_table[] |