|
OpenBIC
OpenSource Bridge-IC
|
#include "plat_event.h"#include <logging/log.h>#include "plat_thermal.h"#include "tmp431.h"#include "emc1413.h"#include "sensor.h"#include "plat_log.h"#include "plat_user_setting.h"#include "plat_util.h"#include "plat_i2c.h"#include "plat_pldm_sensor.h"#include "plat_led.h"#include "plat_hook.h"
Classes | |
| struct | temp_mapping_sensor_t |
Macros | |
| #define | TMP_HIGH_LIMIT_STATUS_REG 0x35 |
Typedefs | |
| typedef struct temp_mapping_sensor_t | temp_mapping_sensor_t |
Functions | |
| LOG_MODULE_REGISTER (plat_thermal) | |
| K_KERNEL_STACK_MEMBER (check_thermal_thread_stack, 1024) | |
| void | read_temp_status (uint8_t bus, uint8_t target_addr) |
| uint8_t | get_thermal_status_val_for_log (uint8_t sensor_num) |
| uint8_t | get_thermal_limit_status_val_for_log (uint8_t sensor_num) |
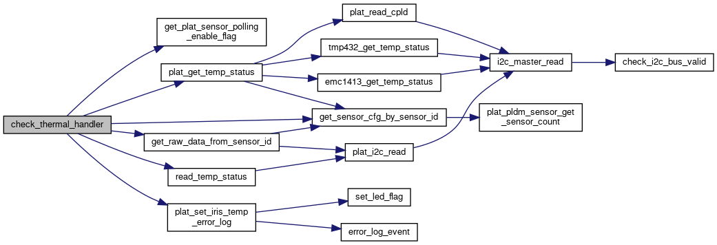
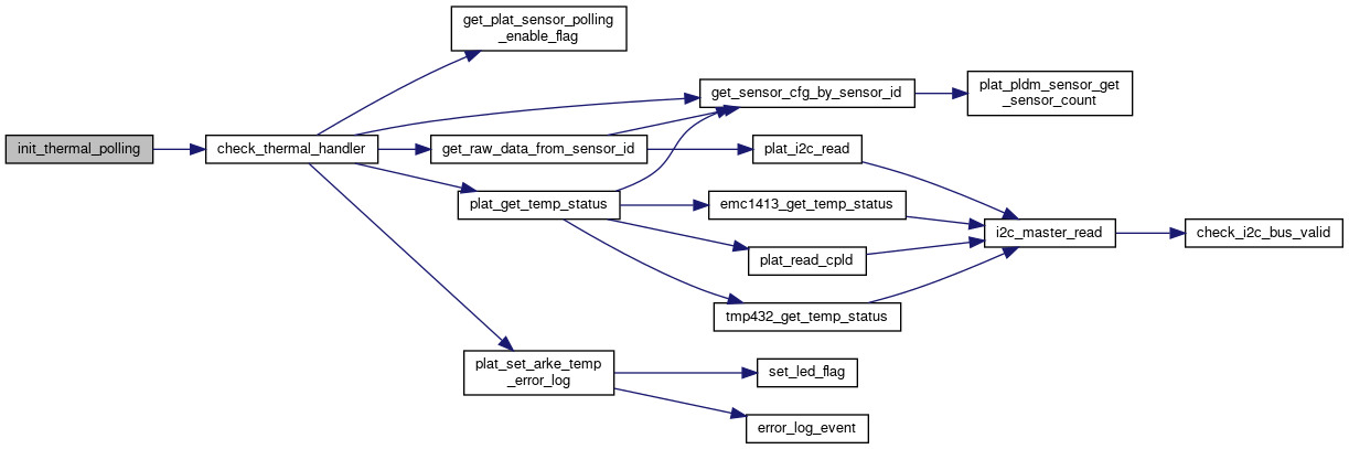
| void | check_thermal_handler (void *arg1, void *arg2, void *arg3) |
| void | init_thermal_polling (void) |
Variables | |
| struct k_thread | check_thermal_thread |
| k_tid_t | thermal_tid |
| bool | handler_flag = true |
| const char * | temperature_name_table [] |
| temp_mapping_sensor_t | temp_alert_index_table [] |
| #define TMP_HIGH_LIMIT_STATUS_REG 0x35 |
| typedef struct temp_mapping_sensor_t temp_mapping_sensor_t |
| void check_thermal_handler | ( | void * | arg1, |
| void * | arg2, | ||
| void * | arg3 | ||
| ) |

| uint8_t get_thermal_limit_status_val_for_log | ( | uint8_t | sensor_num | ) |
| uint8_t get_thermal_status_val_for_log | ( | uint8_t | sensor_num | ) |
| void init_thermal_polling | ( | void | ) |

| K_KERNEL_STACK_MEMBER | ( | check_thermal_thread_stack | , |
| 1024 | |||
| ) |
| LOG_MODULE_REGISTER | ( | plat_thermal | ) |
| void read_temp_status | ( | uint8_t | bus, |
| uint8_t | target_addr | ||
| ) |

| struct k_thread check_thermal_thread |
| bool handler_flag = true |
| temp_mapping_sensor_t temp_alert_index_table[] |
| const char* temperature_name_table[] |
| k_tid_t thermal_tid |