|
OpenBIC
OpenSource Bridge-IC
|
#include <zephyr.h>#include <stdlib.h>#include <shell/shell.h>#include "plat_cpld.h"#include "mp2971.h"#include "mp29816a.h"#include "raa228249.h"#include "plat_pldm_fw_update.h"#include "plat_pldm_sensor.h"#include "plat_hook.h"#include "plat_class.h"#include "plat_i2c.h"#include "shell_arke_power.h"
Classes | |
| struct | asic_item_t |
Macros | |
| #define | ASIC_VERSION_BYTE 0x68 |
| #define | I2C_MAX_RETRY 3 |
Functions | |
| LOG_MODULE_REGISTER (shell_fw_version) | |
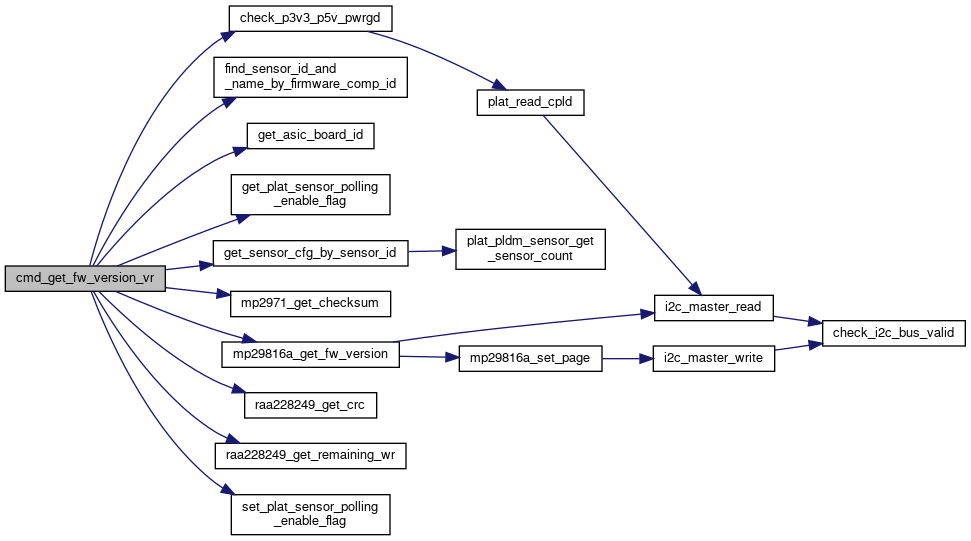
| void | cmd_get_fw_version_vr (const struct shell *shell, size_t argc, char **argv) |
| void | cmd_get_fw_version_cpld (const struct shell *shell, size_t argc, char **argv) |
| void | cmd_get_fw_version_asic (const struct shell *shell, size_t argc, char **argv) |
| void | cmd_get_fw_version_asic_from_flash (const struct shell *shell, size_t argc, char **argv) |
| SHELL_STATIC_SUBCMD_SET_CREATE (sub_get_fw_version_cmd, SHELL_CMD(vr, NULL, "get fw version vr", cmd_get_fw_version_vr), SHELL_CMD(cpld, NULL, "get fw version cpld", cmd_get_fw_version_cpld), SHELL_CMD(asic, NULL, "get fw version asic", cmd_get_fw_version_asic), SHELL_CMD(force_read_asic, NULL, "get fw version asic from flash", cmd_get_fw_version_asic_from_flash), SHELL_SUBCMD_SET_END) | |
| SHELL_CMD_REGISTER (get_fw_version, &sub_get_fw_version_cmd, "get fw version command", NULL) | |
Variables | |
| bool | temp_polling_flag = false |
| #define ASIC_VERSION_BYTE 0x68 |
| #define I2C_MAX_RETRY 3 |
| void cmd_get_fw_version_asic | ( | const struct shell * | shell, |
| size_t | argc, | ||
| char ** | argv | ||
| ) |
| void cmd_get_fw_version_asic_from_flash | ( | const struct shell * | shell, |
| size_t | argc, | ||
| char ** | argv | ||
| ) |

| void cmd_get_fw_version_cpld | ( | const struct shell * | shell, |
| size_t | argc, | ||
| char ** | argv | ||
| ) |

| void cmd_get_fw_version_vr | ( | const struct shell * | shell, |
| size_t | argc, | ||
| char ** | argv | ||
| ) |

| LOG_MODULE_REGISTER | ( | shell_fw_version | ) |
| SHELL_CMD_REGISTER | ( | get_fw_version | , |
| & | sub_get_fw_version_cmd, | ||
| "get fw version command" | , | ||
| NULL | |||
| ) |
| SHELL_STATIC_SUBCMD_SET_CREATE | ( | sub_get_fw_version_cmd | , |
| SHELL_CMD(vr, NULL, "get fw version vr", cmd_get_fw_version_vr) | , | ||
| SHELL_CMD(cpld, NULL, "get fw version cpld", cmd_get_fw_version_cpld) | , | ||
| SHELL_CMD(asic, NULL, "get fw version asic", cmd_get_fw_version_asic) | , | ||
| SHELL_CMD(force_read_asic, NULL, "get fw version asic from flash", cmd_get_fw_version_asic_from_flash) | , | ||
| SHELL_SUBCMD_SET_END | |||
| ) |
| bool temp_polling_flag = false |